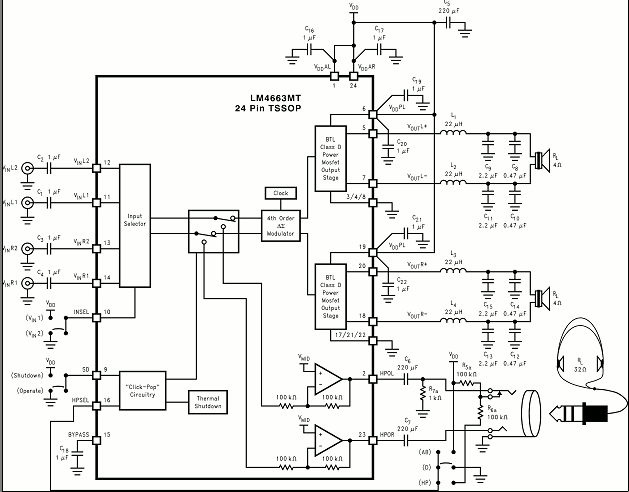
Description :
This circuit is a 2.5 W stereo class D audio power amplifier using LM4663.
Feature :
Two stereo input selector, Micropower shutdown mode, Stereo headphone amplifier, no heatsink needed, “Click and pop” suppression circuitry, Delta-sigma modulator, high efficiency, single supply. Component : resistor, capacitor, LM4663, speaker, headphone.
Source:national.com


Post a Comment